ppPLUS: Technologies and more
Go to Homepage to browse companies and process data
ppPLUS-Solutions providing Services and Support
Register creating your own models
Technology

- Name
- Neste NEXPAO
- Owner
-
/ Neste Oyi - Brand
- NEXPAO™ Technology
- Process
- Asphalt and Oil Processes
- Type
- Oligomerization of LAOs into PAOs
- Available
-
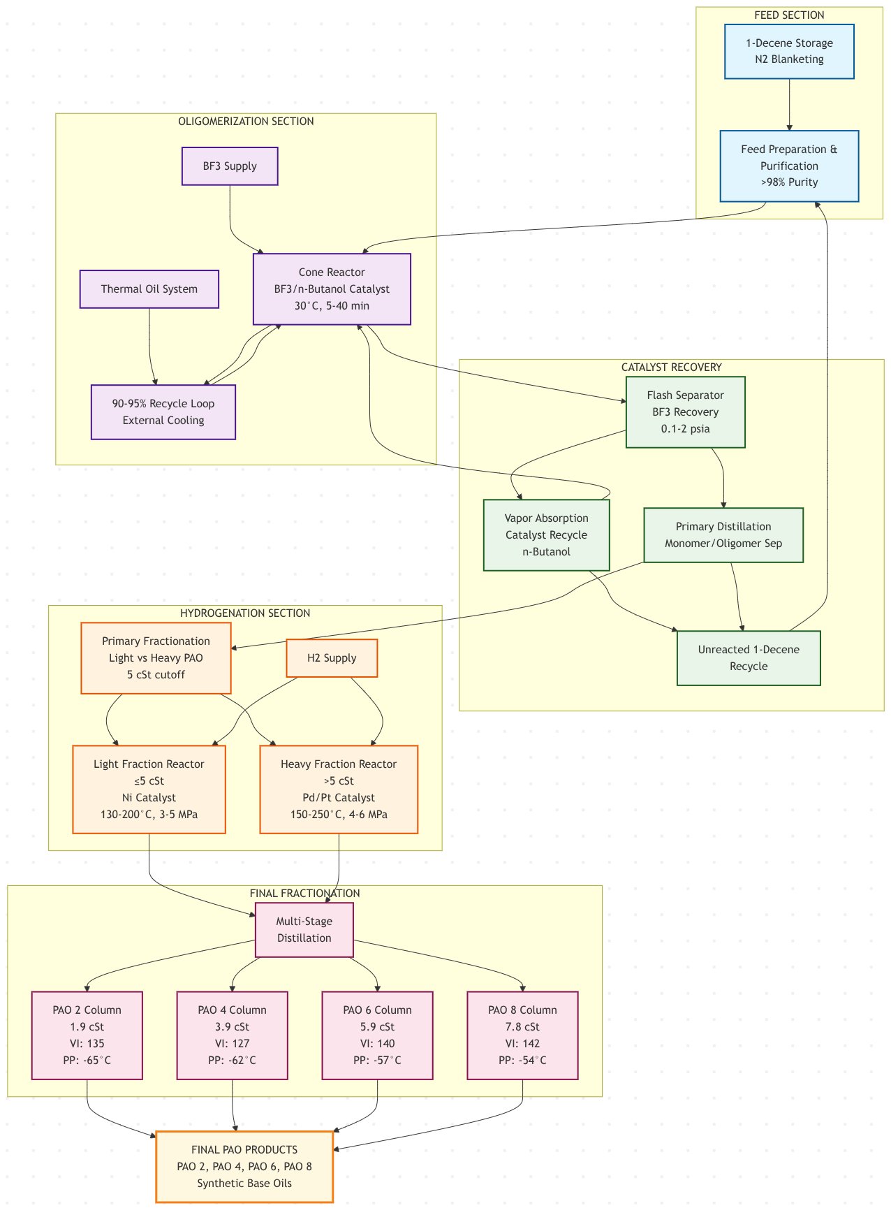
The Neste NEXPAO™ technology is a process for producing high-quality polyalphaolefin (PAO) synthetic base oils from 1-decene feedstock. The original PAO process of Neste in commercial operation at Neste's Beringen facility (1991-2011) used catalytic distillation with solid acid catalysts. The advanced NEXPAO technology (2021-present) described in this article features Neste's innovative cone reactor design with BF3/alcohol homogeneous catalysts combined with advanced catalyst recovery systems, and is currently being implemented at CSPC China's 50,000 tpy facility.
Process Description
Feed Preparation and Storage
- Primary feed: 1-Decene (C₁₀H₂₀), minimum 98% purity
- Impurity limits: <100 ppm total impurities including peroxides, oxygen, sulfur, nitrogen compounds, acetylenic compounds
- Storage: Ambient temperature with nitrogen blanket to prevent oxidation and polymerization
- Feed treatment: Molecular sieve drying and trace contaminant removal before reactor feed
Oligomerization Section
Cone Reactor Design:
The centerpiece of NEXPAO technology is Neste's patented cone reactor featuring:
- Unique geometry: Cross-sectional area decreases from top (large diameter) to bottom (small diameter)
- Self-mixing: Cone shape eliminates need for external mixing equipment through natural circulation
- Materials: Stainless steel construction for BF₃ compatibility
- Volume: Sized for 5-40 minute residence time at design capacity
- Cooling system: External heat exchangers with thermal oil circulation
- Capacity flexibility: Operates efficiently at 60-100% capacity with constant residence time
- Temperature control: Extensive external cooling loop maintains isothermal conditions
- Recycle pump: High-capacity circulation pump (180-300 m³/h)
Operating Conditions:
- Temperature: 30°C (optimized for maximum conversion rate and selectivity)
- Pressure: Moderate pressure (40-60 psig estimated)
- Residence time: 5-40 minutes total, with 90-95% recycle providing optimal contact time
- Conversion: >95% 1-decene conversion per pass through reactor system
Catalyst System:
- Primary catalyst: Boron trifluoride (BF₃) gas
- Co-catalyst: n-Butanol (preferred) forming liquid BF₃/alcohol complex
- Catalyst loading: 1 mol-% BF₃/n-butanol complex relative to fresh feed
- Mechanism: Cationic oligomerization producing statistical distribution of dimers, trimers, tetramers, pentamers
Product Distribution:
- Dimers (C₂₀): 15-25%
- Trimers (C₃₀): 40-50% (markedly peaked for PAO 4 optimization)
- Tetramers (C₄₀): 25-35%
- Pentamers+ (C₅₀+): 5-15%
Catalyst Recovery Section
Flash Separation:
- Flash separator: Low-pressure vessel designed for BF₃ vapor handling
- Flash conditions: 0.1-2 psia to vaporize BF₃ from product stream
- BF₃ recovery: Up to 80% recovery efficiency at optimal conditions
- Temperature: Ambient to 50°C to maintain BF₃ vapor pressure
Catalyst Recycling:
- Vapor treatment: Counter-current absorption column using fresh n-butanol
- Catalyst reformation: Reformed BF₃/alcohol complex recycled to reactor
- Economic benefit: 39-47% improvement in catalyst efficiency vs once-through operation
- Purge stream: Small purge to prevent accumulation of catalyst deactivators
Unreacted Monomer Recovery:
- Separation: Flash overhead contains unreacted 1-decene
- Recycle: High-purity 1-decene recycled to reactor feed
- Efficiency: >99% monomer recovery minimizing feedstock losses
Product Separation and Hydrogenation
Primary Fractionation:
- Feed: Crude oligomer product from catalyst recovery
- Separation: Distillation into two fractions based on viscosity
- Light fraction: ≤5 cSt (primarily PAO 2 + PAO 4)
- Heavy fraction: >5 cSt (primarily PAO 6 + PAO 8)
Hydrogenation Units
- Reactor design: Fixed-bed reactors with downflow operation
- Catalyst loading: 50-100 m³ catalyst per reactor
- Pressure rating: Designed for 10 MPa operating pressure
- Temperature control: Multi-zone heating with inter-bed cooling
Neste's advanced approach uses separate hydrogenation for each fraction:
- Light Fraction Hydrogenation:
- Temperature: 130-200°C
- Pressure: 3-5 MPa H₂
- Catalyst: Nickel on alumina support (extruded pellets)
- LHSV: 2-8 h⁻¹
- Objective: Saturate double bonds while minimizing thermal stress
- Heavy Fraction Hydrogenation:
- Temperature: 150-250°C
- Pressure: 4-6 MPa H₂
- Catalyst: Noble metal (Pd/Pt) on support for lower temperature operation
- LHSV: 0.5-3 h⁻¹
- Benefits: Reduced thermal degradation of higher molecular weight oligomers
Final Product Fractionation
Product Separation:
- Distillation columns: Multi-stage atmospheric and vacuum distillation columns with structured packing
- Product cuts: Precise molecular weight separation
- Blending: Fine-tuning of viscosity grades through controlled blending
Final Product Specifications:
Grade Viscosity @
100°C (cSt)Viscosity @
0°C (cSt)Viscosity
ndexPour Point
(°C)NOACK
(%)PAO 2 1.9 ± 0.1 5.2 ± 0.3 135 ± 5 -65 16 PAO 4 3.9 ± 0.1 17.0 ± 1.0 127 ± 3 -62 13 PAO 6 5.9 ± 0.1 31.0 ± 2.0 140 ± 5 -57 9 PAO 8 7.8 ± 0.2 46.0 ± 3.0 142 ± 5 -54 7 Utilities Systems
- Thermal oil system: 8,000 kW total heating capacity (modernized to electric heating)
- Cooling water: Closed-loop system with cooling towers
- Nitrogen system: For tank blanketing and process purging
- Hydrogen supply: On-battery storage with vaporization system
- Emissions control: Thermal oxidizer (3,000 kW) for process emissions
Process Block Flow Summary
Stream Flows:
- Feed: 1-Decene → Purification → Cone Reactor
- Catalyst: BF₃ + n-Butanol → Complex Formation → Reactor → Recovery → Recycle (80% recovery)
- Recycle: 90-95% reactor outlet → External cooling → Back to reactor
- Product: Crude PAO → Primary separation → Dual hydrogenation → Final fractionation → PAO grades
Key Equipment:
- Cone Reactor: Unique geometry, no external mixing, 30°C operation
- Flash Separator: BF₃ recovery at 0.1-2 psia
- Dual Hydrogenation: Separate light (≤5 cSt) and heavy (>5 cSt) fraction processing
- Multi-stage Distillation: Precise molecular weight separation
Operating Conditions:
- Oligomerization: 30°C, 5-40 min residence time, 90-95% recycle
- Hydrogenation: 130-250°C, 3-6 MPa H₂ pressure
- Product Quality: VI 127-142, Pour points -65°C to -54°C
Process Performance
Conversion and Yields
- 1-Decene conversion: >95% per pass, >99.5% overall with recycle
- Selectivity to desired oligomers: >85% (dimers through pentamers)
- Catalyst consumption: 0.5-1.0 kg BF₃ per tonne PAO product (with recovery)
- Energy consumption: 0.8-1.2 GJ per tonne PAO product
Product Quality Advantages
- Ultra-high viscosity index: Superior temperature-viscosity characteristics
- Exceptional low-temperature performance: Pour points as low as -65°C
- Low volatility: Excellent NOACK evaporation loss values
- Thermal stability: Enhanced through complete hydrogenation (bromine number <1)
- Oxidative stability: Excellent additive response and long service life
Operational Reliability
- Plant availability: >95% based on 20-year Beringen operational history
- Campaign length: >12 months between major turnarounds
- Catalyst life: 2-4 years for hydrogenation catalysts
- Environmental compliance: Zero serious incidents in commercial operation
Commercial Validation
- Original Neste's PAO technology: 20-year commercial operation (60,000 tpy Beringen plant)
- Technology transfer success: Seamless transition to Chevron Phillips Chemical
- Newest NEXPAO technology: Active liensing to CSPC China for 50,000 tpy project demonstrates continued viability
References
- Wahlström, J., Vikman, K. (2025). Process for producing poly-α-olefins. World Intellectual Property Organization Patent WO 2025/012514 A1. Filed July 4, 2024.
- Wahlström, J. (2022). Process and apparatus for producing poly-alpha-olefins. Finnish Patent and Registration Office Patent FI 129793 B. Filed June 15, 2021.
- Neste Oil Oyj (2015). Process for the manufacture of olefin oligomers. European Patent Office Patent EP 2029701 B2. Filed June 14, 2007.
- Directie Omgeving - Vlaanderen (2022). Omgevingsvergunning - Chevron Phillips Chemical International NV, Industrieweg 152, 3583 Beringen. Available at: https://gpbv.omgeving.vlaanderen.be/api/view/vergunningsbesluiten/bestand?uniekeSleutel=0a29148f-3e36-4f15-acee-4eb252cc6fc1 (accessed September 30, 2025).
- Neste Corporation (2022). Neste's NEXPAO technology to be implemented at CNOOC and Shell Petrochemical Co. Ltd.'s Huizhou production site in China. Press release, October 18, 2022. Available at: https://neste.com/news/nestes-nexpao-technology-to-be-implemented-at-cnooc-and-shell-petrochemical-co-ltd-s-huizhou-production-site-in-china
- Neste Oil Corporation (2011). Sale of Neste Oil's PAO plant in Belgium approved. Press release, November 30, 2011. Available at: https://www.neste.com/news/sale-of-neste-oils-pao-plant-in-belgium-approved
- Chevron Phillips Chemical Company (2011). Chevron Phillips Chemical Completes Acquisition of Neste PAO Plant in Belgium. Press release, November 29, 2011. Available at: https://www.cpchem.com/media-events/news/news-release/chevron-phillips-chemical-completes-acquisition-neste-pao-plant
- Neste Corporation (1997). Annual Report 1996. Aalto University Library Archives. Available at: https://web.lib.aalto.fi/fi/old/yrityspalvelin/pdf/1996/eneste.pdf
- Neste Oil Corporation (2011). Annual Report 2010. Available at: https://www.annualreports.com/HostedData/AnnualReportArchive/n/neste_2010.pdf
- Neste Oil Corporation (2012). Annual Report 2011. Available at: https://www.neste.com/files/pdf/499378.pdf
- Neste Corporation (2024). NEXPAO™ - Technology for Top Quality Synthetic Base Oil. Technical brochure. Available at: https://www.neste.com/files/pdf/1YTugklXUq04UTukfIQfMd-nexpao.pdf
- Neste Corporation (2024). Technology for Superior Quality Synthetic Base Oils. Available at: https://www.neste.com/products-and-innovation/process-technology-licensing/process-technologies/synthetic-base-oils
- Environment and Climate Change Canada (2018). Draft screening assessment - Base oils. Available at: https://www.canada.ca/content/dam/eccc/documents/pdf/pded/base-oils/Draft-screening-assessment-base-oils1.pdf
- Patents Assigned to Neste Oyj (2025). Justia Patents Database. Available at: https://patents.justia.com/assignee/neste-oyj (accessed October 1, 2025).
- Greyb Research (2025). Neste Patents Key Insights & Stats. Available at: https://insights.greyb.com/neste-patents/ (accessed March 9, 2025).
- Ray, S., Rao, P.V.C., Choudary, N.V. (2012). Poly-α-olefin-based synthetic lubricants: a short review on various synthetic routes. Lubrication Science, 24(1), 23-44. DOI: 10.1002/ls.166
- Base Oil News (2022). CSPC to use Neste's NEXPAO technology at Huizhou petrochemical complex. October 18, 2022. Available at: https://www.baseoilnews.com/news/neste-nexpao-cspc-china-oct2022-pressrelease
- Fuels & Lubes International (2022). China's CSPC to produce PAO using Neste's NEXPAO technology. October 20, 2022. Available at: https://www.fuelsandlubes.com/chinas-cspc-to-produce-pao-using-nestes-nexpao-technology/
- Neste Corporation (2024). Annual Report 2024 - Sustainability Data Package. Available at: https://www.neste.com/files/pdf/5yIgJVXOGNA9KZQDKnQg72-Neste_Annual_Report_2024_Sustainability_Data_Package.pdf
- Neste Corporation (2024). Licensed Process Technologies. Available at: https://www.neste.com/products-and-innovation/process-technology-licensing/process-technologies
- Chevron Phillips Chemical Company (2022). Chevron Phillips Chemical to expand low viscosity PAO unit in Belgium to address growing worldwide demand. Press release, June 7, 2022. Available at: https://www.cpchem.com/media-events/news/featured-story/chevron-phillips-chemical-expand-low-viscosity-pao-unit-belgium
- Neste Engineering Solutions (2024). NEX Process Technologies Portfolio. Available at: https://www.neste.com/files/pdf/c20b46bd3648e55f51d330f6e624ab61-nexoctane.pdf
- Neste Corporation (2024). Cost-Effective Selective Diolefin Hydrogenation - NEXSELECT. Technical brochure. Available at: https://www.neste.com/files/pdf/1toY8CDn8I50TTuBdi2SQE-nexselect.pdf
- Neste Corporation (2023). Annual Report 2023 - Sustainability. Available at: https://www.neste.com/files/pdf/3SiB5xKRfcL3dDDJvA73aD-Neste_Sustainability_2023.pdf
- Neste Corporation (2017). Listing Prospectus 2017. Available at: https://www.neste.com/files/pdf/cNg5CjcYrgOa02616ae4Q-neste_-_listing_prospectus_2017.pdf

No Services yet available.
Enquire in Solutions how we can help you.
Content provided by
Transaction | Name | Date |
---|---|---|
Modified by |
![]() |
10/2/2025 5:59 AM |
Added by |
![]() |
10/1/2025 6:15 AM |